Instance Verification Kit (IVK)
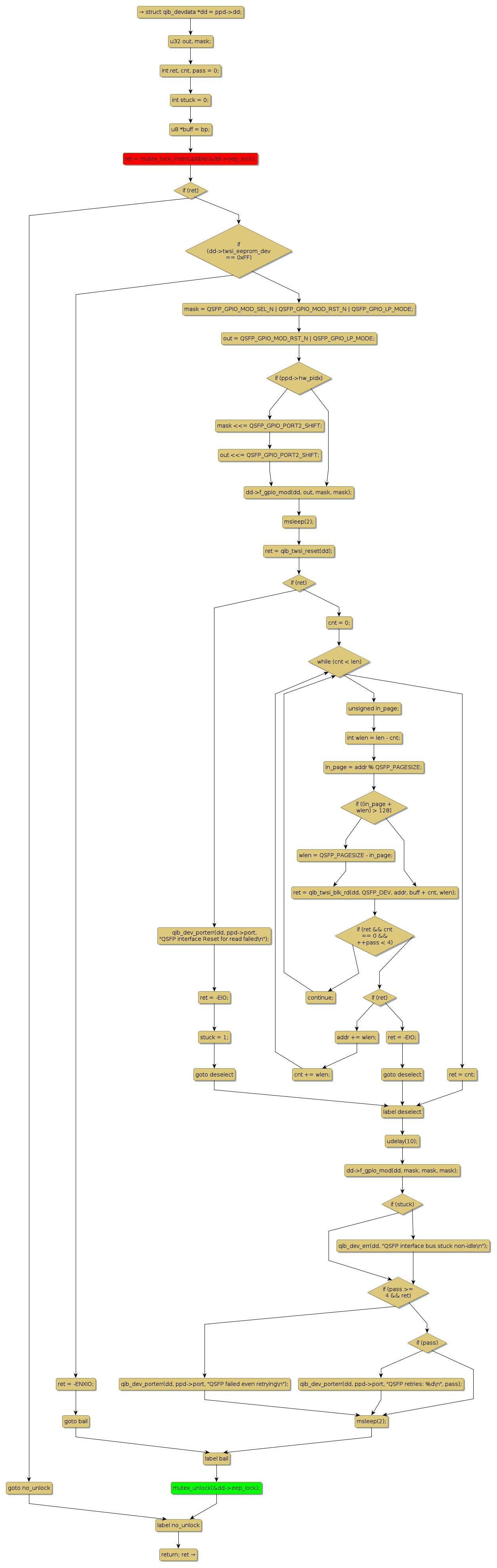
mutex lock @ [1957+46+/linux-3.19-rc1/drivers/infiniband/hw/qib/qib_qsfp.c]
Instance Signature: eep_lock
|
The Matching Pair Graph:
|
|
Function Name
|
Control Flow Graph (CFG)
|
Events Flow Graph (EFG)
|
Source Correspondence
|
|
qsfp_read
|
|
|
[1779+9+/linux-3.19-rc1/drivers/infiniband/hw/qib/qib_qsfp.c]
|